新闻热线:0855-8222000
由于全国交通一卡通,可以在互联互通城市跨省市使用,故不实名不挂失,办理后请妥善保管!
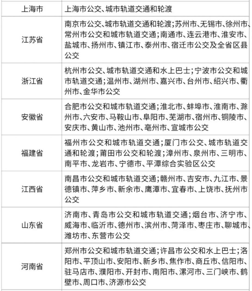
日前,交通联合官方订阅号发布了最新的全国交通一卡通互联互通列表,以下为具体图表:





凡本网注明“来源:黔东南信息港”的所有作品,均为黔东南信息港合法拥有版权或有权使用的作品,未经本网授权不得转载、摘编或利用其它方式使用上述作品。已经本网授权使用作品的,应在授权范围内使用,并注明“来源:黔东南信息港”。违反上述声明者,本网将追究其相关法律责任。
凡本网注明“来源:XXX(非黔东南信息港)”的作品,均转载自其它媒体,转载目的在于传递更多信息,并不代表本网赞同其观点和对其真实性负责。